数字农业如何破解传统农业发展瓶颈?

十九大报告明确提出了实施乡村振兴战略,这是继我国提出“社会主义新农村”之后又一个针对“三农”问题的重大战略。该报告明确提出,农业、农村、农民问题是关系国计民生的根本性问题,必须始终把解决好“三农”问题作为全党工作的重中之重。要坚持农业农村优先发展,按照产业兴旺、生态宜居、乡风文明、治理有效、生活富裕的总要求,建立建全城乡融合发展体制和政策体系,加快推进农业、农村现代化。而如今,现代化中一个不可忽视的话题便是智能化。
现今,科技已然正在慢慢地成为未来农业不可分割的一部分,而互联网的进步带来了一个新的农业类型——智慧农业。在农业智能化已成为我国现代农业发展新方向的背景下,智慧农业助力乡村振兴的发展,其必将成为乡村振兴发展的路径之一。
智慧农业到底是什么?简而言之,就是将物联网技术运用到传统农业中去,运用传感器和软件通过移动平台或者电脑平台对农业生产进行控制,使传统农业更具有“智慧”。除了精准感知、控制与决策管理外,从广泛意义上来讲,智慧农业还包括农业电子商务、食品溯源防伪、农业休闲旅游、农业信息服务等方面的内容。
智慧农业的组成、形式及内容
资料来源:公开资料
智慧农业的发展态势:
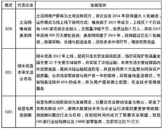
1.智慧农业市场广阔,互联网销售模式百花齐放
目前,以“互联网+农业”为核心与基础的智慧农业销售渠道模式主要包含B2B、B2C与O2O三大模式,其中,B2B模式最为成熟,种类与应用范围最广。根据托比网发布的《互联网+农业行业报告》预测:智慧农业市场规模价值可达10亿元。其中,农资产业可达2万亿元,农产品交易可达5万亿元,农产品配送可达3万亿元。如果与2016年我国国民生产总值68.91万亿元相比,智慧农业的产值可达国民生产总值的14.5%,其发展潜力难以想象,为我国农业转型提供了机遇,也为我国智慧农业进一步发展、探索新的电商销售模式注射了一针强心剂。
智慧农业互联网销售模式

资料来源:公开资料
2.传统互联网电商涉足智慧农业,抢滩市场份额
近年来,随着农村电商的高速发展,传统电商巨头纷纷涉足农村电商行业。数据显示,2017年农村网络零售额达到12448.8亿元,同比增长39.1%。据最新数据显示,2018上半年农村网络零售额达到6322.8亿元。
数据来源:中商产业研究院数据库
与城镇电商发展不断受阻的状况相比,农村电商发展前景已然成为传统电商的必争之地。因此,以阿里巴巴、京东与苏宁为典型代表的传统大型互联网电商企业纷纷开展农村电商业务,涉足智慧农业领域,打算分得一杯羹。以下是五大农村电商案例:
(1)农村淘宝
农村淘宝,是阿里巴巴集团的战略项目。阿里巴巴将与各地政府深度合作,以电子商务平台为基础,通过搭建县村两级服务网络,充分发挥电子商务优势,突破物流,信息流的瓶颈,实现“网货下乡”和“农产品进城”的双向流通功能。
据了解,阿里巴巴在农村进行了千县万村战略布局,并用3~5年时间投资100亿元用以建立1000个县运作中心和10万个村服务点。同时,阿里巴巴还在全国24个省的31个县建立了农业特色展馆,在其网站注册的农资销售店铺已达163万家。农村淘宝是较早进入农村的电商项目之一,在阿里的支持下发展迅速。目前,阿里旗下的农村淘宝已孵化培育出160多个区域农业品牌,上线300多个兴农扶贫产品和23个淘乡甜种植示范基地。此外,阿里巴巴零售平台有超过100万的农民网商,超过1000亿元的农产品年销售额。建成超过3万个村级服务站,近5万个村小二。
零售平台在832个国家级贫困县,拥有活跃网购用户超过2800万,共完成了2074亿元消费。阿里淘宝村数量从2013年的20个发展到2017年的2118个,四年间增加近2000个淘宝村。

数据来源:中商产业研究院
(2)京东
2014年以来,京东农村电商大力实施工业品下乡、农产品进城、乡村金融三大战略,从无到有,快速发展。京东已经成为全国农村电商领域覆盖范围广、涉及领域宽、地方政府放心、农村居民满意的互联网企业。京东试图整合农业资源,实现农业生产各环节对接,形成农牧林业全产业链生态运作模式。在农资业务上,京东拥有自营的供应商、基层网点、物流等资源,并在全国1700个县建设服务中心,培养乡村业务推广员30万人。2016年始,京东全面推进落实电商精准扶贫工作,通过品牌打造、自营直采、地方特产、众筹扶贫等模式,在832个国家级贫困县开展扶贫工作,上线贫困地区商品超过300万个,实现扶贫农产品销售额超过200亿元。

京东农村电商项目主要为:3F战略、京东便利店和京东帮。其中京东便利店用京东商业理念赋能的线下门店,提供优质货源,输出品牌、模式和管理。京东帮服务店则是主营大家电配送与安装服务,盈利模式包括配送服务费用、安装服务费用、代客下单佣金等。

(3)苏宁
苏宁在2015年就开始了农村电商布局,开展智慧农业业务,苏宁将目标设定在三级与四级县镇的农村市场,通过全国县镇1万个服务站带动农产品进城;同时,依托苏宁易购互联网平台,建立了农村公益扶贫与众筹项目,进一步为智慧农业的发展提供资金支持。
截至2017年底,苏宁已经拥有2000多家苏宁易购直营店、苏宁易购也上线了中华地方特色馆。同时在扶贫方面与电商相结合,做出了自己的特色。
(4)云集
云集农村电商项目为百县千品,其规模覆盖全国31个省市自治区,模式为B2C、S2b2C,零售、分销,平台赋能商家等。
云集“百县千品”项目,计划在三年时间内,培育孵化100个地理标志农产品品牌,旨在挖掘尚未被大众所熟知的优秀农产品,利用云集自身所具有的口碑和中度沟通特性,助力农产品打通线上销售通路,带动地方经济发展。

云集农村电商采用的是电商社交模式,其平台集中在农村挖掘优秀农产品资源,云集着重打造农产品品牌的扶贫策略符合未来农村电商发展趋势。
据数据统计显示,2017年云集农产品品类GMV超10亿元,占总GMV10%,“百县千品”项目帮助全国各地卖出农产品600多万斤,销售额超5800万元,直接惠农16万人,约4万家庭,还创造了40秒抢光安徽界首25000斤滞销土豆。更打破纪录的是3小时卖完10万斤陕西洛川苹果,8小时销售8吨武平芙蓉李,1天售罄30000斤广西百色桂七芒,等战绩,为农村农产品销售打造了一条出路。

(5)拼多多
拼多多农村电商扶贫项目为社交扶贫-拼多多模式,其规模遍布全国各省市地区、730个国家级贫困县。模式为C2B、S2b2C以消费方需求反馈生产方,平衡供需。
拼多多农村电商依托社交关系推进电商,促进同类兴趣的细分顾客聚集,帮助小众商品更加容易突破销售瓶颈。其“C2B”+“预售制”模式帮助农民实现“以销定采”。通过预售制提前聚起海量订单,再把大单快速分解成大量小单,直接与众多农户对接,优先包销贫困户家中农货,实现在田间地头“边采摘、边销售”。
拼多多一年内投入34亿元,助全国农户销售183.4万吨农货,催生9亿多笔扶贫订单;在730个国家级贫困县,扶持起4.8万商家,带动其年销售额增速超过310%。带动回乡创业青年5万多人。并带动3亿用户接力,帮助农货订单实现裂变式增长。
拼多多可以通过拼团方式将大量农产品集中然后分销到消费者手中,一定程度上可以达到先有需求后有供给的定制化生产模式,帮助了大量农村生产者销售产品。较传统农产品上行,效率大幅提升。
3.提升农产品附加值,打造智慧农业农产品品牌
随着经济的不断发展,人们生活水平与质量的不断提高,越来越多的消费者开始注重产品品牌,对品牌的认知度也在不断提升。品牌的价值是与消费者之间产生的共鸣,而品牌共鸣则是品牌与消费者之间紧密的心理联系,品牌对于消费者而言是识别标志,代表着产品的品质以及消费者的个性。因此,建立智慧农业农产品品牌,有助于增强消费者对智慧农业农产品的认同,进而获得市场认可。
4.智慧农业进入国家顶层设计,农业政策覆盖面不断扩大
自2015年总理在政府报告中提出“互联网+”发展战略以来,“互联网+农业”的智慧农业新型业态就受到社会广泛关注。2016年,智慧农业被写入“中央一号”文件之中,标志智慧农业发展已经被纳入到国家顶层设计之中,上升到国家经济战略发展高度。而在2017年,政府更是推出若干政策以支持智慧农业发展,并且政策支持所涵盖的智慧农业领域更广,更加利于智慧农业的发展。由此可预见,随着国家对智慧农业政策支持不断加深,顶层设计将加速传统农业发生变革与裂变,加速传统农业向智慧农业转型,使得“老树焕发新芽”。
政府惠农政策汇总一览

目前,全国各地都在大力发展乡村振兴产业,而现代农业的发展则是乡村振兴的重要支撑,面对乡村振兴产业的规划,不少地方面临着在决策和规划中对产业的不熟悉和产业数据的缺失等问题,而中商产业研究院在产业规划项目有着丰富的经验及强大的数据库信息,为乡村振兴产业规划提供了专业的研究咨询服务。中商具有20多年的产业研究服务经验,为超过500家海内外知名企业(机构)提供过数千项专业服务,提供超过5000项国内外企业产业研究案例,累计获得超过10000家客户高度好评,拥有丰富的产业新城、特色小镇、田园综合体、乡村振兴等类型项目规划经验。
内容综合来源:中商情报网等
更多干货、市场分析、重磅案例、实战课程欢迎订阅 [农业行业观察]公众号:nyguancha

相关文章
浙江自贸试验区大宗农产品产业发展对接会于2025..
【考证】农业经理人技能证(第22期)11月25日报..
【政策解读】关于发布2025年度农业“火花技术”..
深度研究!新质生产力如何驱动绿色农业发展..
与宠物共享美好生活 默沙东动物保健五大业务领域..
乌镇峰会首设智慧农业论坛 助推农业现代化转型..
韩俊:关于实施乡村振兴战略的八个关键性问题..
【新产品】 国内首台梨多臂采摘机器人问世,真神..
【农业模式】7个能赚钱的农业新模式,你觉得哪一..
德邦快递护航赣南脐橙寄递:让“甜蜜果”更快出..
十五部门联合发文:推进智慧农业管理成熟度认证..
【智慧农业】赵春江院士:农业大模型与知识服务..
【考证】第7期乡村振兴管理师招生火热招生,线上..
干货梳理!不知道如何打造农业品牌?附6个切入点..
【县域农业】湖南省:运用“四大法则” 加快湖南..
乡村振兴新范式:整村运营,不只是网红村的流量..
【数字农业案例】数字农场如何打造?天府见山农..
【农业模式】做农业,这几种高效生态农业模式你..
【成员单位纳新】欢迎加入数农俱乐部,欢迎老板..
【预制菜行业】2025预制菜机会:垂直品类更具有..
AI赋能农业发展向“新”提“质”,中国移动助推..
农资行业商业模式揭秘:不靠卖农资产品,靠会员..
【智慧农业】智慧农业创业:20+条创新商业模式推..
【农业案例】农业创业中的5个坑,农民看过后,选..
恭喜新疆钵施然智能农机股份有限公司荣获2024年..
农村电商仅剩下农产品直播,未来还将如何发展..
新年特刊!100多个特色农场的经典案例,都非常有..
数字农业创新典型案例——淘菜菜、京东农场..
如何打造更赚钱的“无人农场”?
【预制菜】重磅分析!我国预制菜出海的趋势与特..