【政策解读】2021乡村振兴政策解读(最全)

在广袤的田野上,农业基础设施建设正成为乡村振兴与农业强国建设的关键力量。而资金支持,更是这股力量的 “血液”,为农业农村发展注入源源不断的动力。今天,就让我们一同探索 “十五五” 农业基础设施建设与投融资的奥秘。
“十四五” 期间,农业农村基础设施建设取得了令人瞩目的成就,为 “十五五” 的发展奠定了坚实基础。
中央一号文件连续聚焦农业农村,彰显了国家对这一领域的高度重视。习近平总书记多次强调农业农村工作的重要性,为农业农村发展指明了方向,从特色农产品、乡村旅游到种业发展,再到旱碱地的开发利用,为农业农村发展注入了强大动力。
然而,农业农村基础设施仍存在诸多短板,需求巨大。无论是种植业、畜牧业还是渔业、林业,都亟需进一步完善基础设施,以适应现代化农业发展的需要。
在规划方面,“十四五” 期间发布了一系列农业农村建设规划,涵盖高标准农田建设、现代种业提升工程、动植物保护能力提升工程等多个领域,为农业农村基础设施建设提供了明确的蓝图。
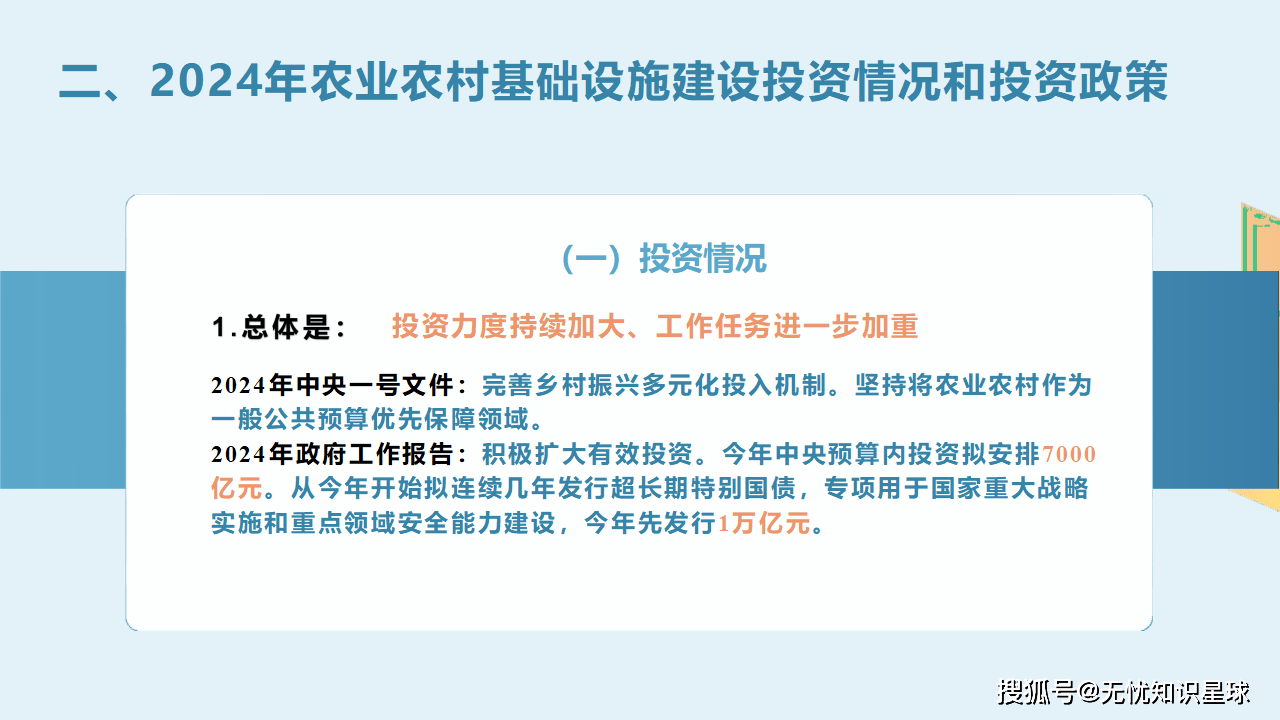
2024 年,农业农村基础设施建设投资力度持续加大,投资政策更加精准有力。
中央一号文件明确提出完善乡村振兴多元化投入机制,将农业农村作为一般公共预算优先保障领域。政府工作报告也强调积极扩大有效投资,2024 年中央预算内投资拟安排 7000 亿元,同时发行超长期特别国债,专项用于国家重大战略实施和重点领域安全能力建设。
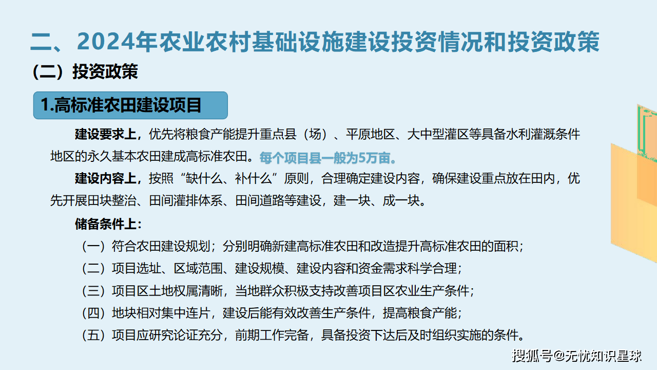
在投资政策方面,涉及高标准农田建设、大豆玉米单产提升工程、现代种业提升工程等 11 项具体内容。这些政策聚焦重点领域,力求解决农业农村基础设施建设中的关键问题。
以高标准农田建设项目为例,政策强调优先选择具备水利灌溉条件的地区,按照 “缺什么、补什么” 的原则进行建设,确保建一块、成一块。同时,对项目储备条件提出了严格要求,包括符合农田建设规划、项目选址科学合理等,以保障项目的顺利实施和长期效益。
“两重” 建设聚焦国家重大战略和重点领域安全能力建设,项目谋划突出全局性、战略性和标志性、牵引性,力求打造优质工程、精品工程、放心工程。
“两新” 行动则着眼于大规模设备更新和消费品以旧换新,为农业农村发展注入新动力。在农业领域,主要体现在老旧农机报废更新方面,通过持续实施农业机械报废更新补贴政策,加快农业机械结构调整,提高农业机械化水平。
2024 年,国家进一步加大对 “两新” 行动的支持力度,统筹安排 3000 亿元左右超长期特别国债资金,用于支持设备更新和消费品以旧换新,为农业农村基础设施建设提供了更为充足的资金保障。
“十五五” 期间,农业农村基础设施建设将围绕多个重点方向展开,引领农业现代化发展。
农业科技创新、现代种业、粮油作物大面积单产提升等成为关键领域。例如,全国农业科技创新重大工程设施建设将重点推进生物技术、信息技术、人工智能深度融合的农业生物智能设计重大科技基础设施建设等项目,提升农业科技创新能力。
在现代种业提升工程中,将实施育种创新能力提升工程、农业种质资源保护利用工程等六大工程,构建更加完善的现代种业体系,保障国家种源安全。
粮油作物大面积单产提升工程则以玉米大豆单产提升为重点,通过完善供水保障条件、构建水肥精准调控系统等措施,实现粮食产能的稳步提升。
此外,动植物保护能力提升工程、智慧农业建设、天然橡胶生产能力建设、长江生物多样性保护、重点流域农业面源污染综合治理以及村庄补短板工程等也将成为 “十五五” 期间的重要建设内容,全方位推动农业农村基础设施提档升级。
地方政府专项债和金融支持成为农业农村基础设施建设的有力支撑。
地方政府专项债为有一定收益的公益性项目提供了重要资金来源。2024 年,全国共有 28 个省(自治区、直辖市)发行了用于农业农村的专项债,实际发行规模 3816.83 亿元,实施项目 5912 个。
金融支持方面,政策性、开发性金融工具以及贷款贴息、再贷款等政策措施,为农业农村基础设施建设提供了多元化的融资渠道。截至 2024 年底,全口径累计储备项目 9.74 万个、投资总额 3.67 万亿元,已获得贷款授信的项目 8.42 万个、授信金额 8642.86 亿元,为农业农村发展注入了强劲动力。
在全面推进乡村振兴与加快农业强国建设的征程中,农业基础设施建设与投融资扮演着关键角色。从 “十四五” 的坚实基础到 2024 年的精准投资政策,再到 “十五五” 的重点方向布局以及地方政府专项债和金融支持的有力保障,我们正见证着农业农村基础设施建设的不断前行与突破。
这不仅关乎着农业的可持续发展,更关系到农村的繁荣与稳定、农民的幸福与安康。让我们共同期待,在政策的支持与引导下,在全社会的共同努力下,农业农村基础设施建设将迎来更加美好的明天,为乡村振兴与农业强国建设筑牢根基,助力我国农业农村发展迈向新的台阶,实现农业强、农村美、农民富的宏伟目标。













































































更多干货、市场分析、重磅案例、实战课程欢迎订阅 [农业行业观察]公众号:nyguancha

相关文章
第二届名优特产品消费节:欢迎名优特产品、老字..
深度分析|我国数字乡村建设的重点、难点及方向..
【预制菜行业】探究!日本预制菜为什么发展速度..
第8期乡村振兴管理师火热报名中,欢迎农业老板、..
农村电商创业生态系统构建研究
【数字农业案例】京东农场:数字农业引领现代农..
【畜牧行业】畜牧业“十五五”(2026-2030年)期..
【政策通知】六部门:支持有条件的国有林场因地..
破解“最后一公里”!大晓智能加速无人农技区域运..
韩文秀:农业农村现代化是需要优先补上的最大短..
浙江自贸试验区大宗农产品产业发展对接会于2025..
中国农业科技自主创新开启“加速度”!..
从农机补贴数据看市场:大疆农业无人机以近90%占..
【预制菜】专家预测:90%的预制菜企业将会被淘汰..
【政策通知】《畜禽规模养殖场减污降碳技术指导..
从传统到智能:数字农业的颠覆性革命..
与宠物共享美好生活 默沙东动物保健五大业务领域..
德邦快递护航赣南脐橙寄递:让“甜蜜果”更快出..
乌镇峰会首设智慧农业论坛 助推农业现代化转型..
第8期乡村振兴管理师火热报名中,欢迎农业老板、..
农资行业商业模式揭秘:不靠卖农资产品,靠会员..
【智慧农业】智慧农业创业:20+条创新商业模式推..
【农业案例】农业创业中的5个坑,农民看过后,选..
恭喜新疆钵施然智能农机股份有限公司荣获2024年..
农村电商仅剩下农产品直播,未来还将如何发展..
新年特刊!100多个特色农场的经典案例,都非常有..
数字农业创新典型案例——淘菜菜、京东农场..
如何打造更赚钱的“无人农场”?
【预制菜】重磅分析!我国预制菜出海的趋势与特..
植物工厂掘金战:五大商业模式破解90%亏损魔咒!..